Particular de abstract
24 septembrie 2023 Lasă un comentariu
Tot pictez eseul acesta de ceva vreme și în cele din urmă a trebuit să scuip icoana ca să mă opresc din pupat. Dar tot răul spre bine deoarece critic universalul și astfel orice stângăcie a formei își găsește scuză semantică.
Se poate face argumentul că postmodernismul e un fenomen relativ nou doar în privința numelui. Ca substanță a fost și este mereu prezent în umbra dualității universalului și particularului. Temă care probabil bântuie de când suntem capabili să conceptualizăm.
Un particular al postmodernismului îl reprezintă critica universalului. Postmodernismul privilegind formele particularului: diversitatea, individualitatea, identitatea definită prin diferențe nu prin comun.
Bineînțeles e de savurat ironia că e necesar de menționat despre forme în introducerea particularului. Forma fiind (ironia nu discriminează), un particular al universalului.
Universalul și particularul sunt într-un joc al contradicției, reflexivității și recursivității. Un joc în vecinătatea noțiunii de reflecție sau introspecție. Sunt într-o dialectică. Dialectica fiind forma jocului dualităților. Și fiindcă i-am dat nume, dialectica e acum o abstractizare care descrie fenomenul dansului conceptelor. Ironic, această abstractizare, această nouă formă, acest universal peste universalul dualităților, reprezintă un nou concept, un nou.. particular. Un universal inventat pentru a descrie un fenomen particular cu care ne confruntăm în abstract. Cred că Hegel ar aproba contribuția la deformalizarea dialecticii prin formalizarea dialecticii.
Ironic și confuz nu? Mă dezic totuși de vină pentru că în mod autentic îmi dau toată silința să fiu cât mai abstract. Că doar forma (formalizarea), formula (formularea), extragerea patternului, descoperirea legii din spate, observarea regulii, protocolul, sintetizarea, rezumatul, sumarul, idea principală, concluzia, instinctul, reflexul, ‘ascunderea detaliilor’ sunt abstractizări menite să clarifice nu? Să fie simplitatea din care emană toată complexitatea. Cu cât mai abstract, cu atât explică mai mult, cu atât se potrivește cu totul, răspunde la orice, clarifică, leagă. Abstractul e logic, rațional, explicabil, coprehensibil. Face sens. Dă sens.
Abstractul totdeauna explică mult, e compresat și ușor de transmis. Are menirea să scoată totul din el. Abstractul conține, este, adevărul din spate.
Mitul de exemplu e și el un astfel de abstract. Leagă totul, stă la baza poveștii, explică mult. Poate fi compresat în câteva cuvinte ușor de transmis. Naște noi povești. Se vrea repetat în cât mai multe povești. În toate poveștile. Mitul e adevărul din spatele poveștii.
Tronul universalului tot primește. Ca un tron fără fund.
‘Problema nerezolvată’ a universalului și particularului este motivul pentru care postmodernismul este frecvent acuzat de incoerență. E și motivul pentru care filozofiile universalului sunt incoerente. Pentru că de fiecare dată când afirmăm importanța unui concept e ușor de lunecat în recunoașterea importanței opusului.
De exemplu poți pleca de la universal ca fiind conceptul afirmat (important) și nu durează mult până luneci în particular pentru că forma fără conținut, formula nepopulată vreodată de valori, universalul fără particular e nimic. E potențial nerealizat. Intenție nematerializată.
Sau poți pleca de la particular ca fiind ceea ce este important și luneci în universal. Pentru că imediat ce ai cel puțin două particulare, poți intersecta și extrage un comun sau poți unifica și crea un întreg mai mare. De fapt cu cele două particulare poți începe operațiile matematice pe mulțumi.
Particularul ca să existe implică cel puțin două entități pentru că ceea ce este singur nu are de ce să difere ca să fie particular. Și cu cele minim două entități ale particularului, poți imediat abstractiza. Patternuri, formule, forme, ordini, ierarhii, reguli, legi, societăți, culturi, guvernări, contexte emană din organizarea particularului. Toate sunt posibile odată ce ai particularul. Din particular, iese deci universalul. Deși stabilisem că universalul este forma care conține particularul. Din particular iese universalul care conține particularul.
Încă ironic și confuz. Dar iarăși mă dezic de vină pentru că îmi dau silința să întru și în detalii. Din moment ce forma își arată limitele.
Particularul. Cel care necesită un minim de două entități, identități, care sunt la fel și diferite. Două ca să aibă un particular de ce să difere. Să aibă particularitate, diferență față de ceva. Deci nevoia/necesitatea particularului face universalul posibil. Prezența particularului (particularul ca apriori), face posibilă organizarea, emanarea abstractului și universalului. Dar simultan implici și că particularul depinde de universal (afirmi universalul ca apriori). Pentru că dacă universalul nu ar fi prezent deja, din cele două entități necesare particularului, ar exista doar una și atunci particularul nu ar fi posibil. Ca și cum fără universal ar exista doar universalul. Universalul absolut. Care ar fi atât de unic încât îl poți considera și particular absolut. Sau ‘mai precis’ Monada. Pentru că e ‘ca’ un universal (dar nu chiar) și ‘ca’ un particular (dar nu tocmai).
Învârtitul acesta în jurul cozii descoperă problema stabilirii unei precedențe între universal și particular. Stabilirii care e necesarul apriori – problema determinării originii în Derrida. Precedență între oricare dualității cât și precedență în sensul de concept primordial al limbajului/conceptualizării.
Pe firul semantic, particularul, din care emană universalul, care face posibil universalul, este de fapt deja o categorie totalizatoare. Este un universal pentru că necesită cel puțin două entități dar poate primi oricâte. Pe toate. Ca și abstractul/universalul, concretul/diferența/particularul vrea să fie prezent în toate.
Și nu doar particularul are nevoie de existența a cel puțin două entități. Cum adică universal fără cel puțin două entități ca să poți universaliza?
Pentru că unde există în mod absolut doar singularitatea, una, unul, singurul, unicul îi zice Monadă nu Universal.
Cu alte cuvinte, cum începi să gândești despre particular în general, tehnic ai păcătuit deja împotriva Particularului. Pentru că vorbind de particular în general, deja ne referim la categorie. Deja am abstractizat și universalizat particularul. Exact la ceea ce teoretic, semantic, ‘în spirit’, particularul se împotrivește. Nu poți descrie particularul fără să-l universalizezi într-o categorie. Și nu poți descrie universalul fără să numești universalul particular la care te referi. Totdeauna este dans în obscuritatea dintre semantică și sintaxă.
Reiau un fir care își merită răgazul: imediat ce ai minim două particulare poți: 1. intersecta și extrage un comun sau 2. unifica și crea un întreg mai mare.
Intersectarea, extragerea comunului este un tipic atribuit fascismului. Pentru că determină identitate prin ceea ce face la fel. Intersecția exclude explicit diferența.
Uniunea, crearea unui întreg mai mare, e ceea ce atribuim diversității și globalizării. Un ecumenism inclusivist. Și nu că e vreo problemă cu asta până să ajungi la problema deciziei în privința la ceea ce refuză uniunea: excludere cu forța sau includere cu forța?
Uniunea determină identitate prin același apel la autoritate și virtute doar că înlocuiești națiunea, familia și religia cu un universal mai mare: globul, specia, omenirea, conștiința, inteligența etc.
În intersectarea comunului, totdeauna se poate pătrunde mai adânc iar cu uniunea întregului, totdeauna se poate include mai larg. Uniunea poți spune în cele din urmă că reușește un comun mai mare. Doar că e un comun care.. unește doar formal.
A treia operație pe mulțimi e diferența. Diferența e ceea ce rămâne după ce excluzi partea comună. E operațiunea opusă intersecției. Diferența afirmă identitate prin specific, particular, diferit. Exclude explicit comunul.
Dar toate (intersecție, uniune, diferență) atribuie identitate. Toate sunt categorii. Caută să definească. Sunt forme ale universalului care totalizează. Lăsate să se desfășoare, ajung tot la tiranie. Dar ce să vezi.. sunt tiranii ‘la fel dar diferite’. Tiranii cu nuanțe diferite.
Deci cum ‘lămurim problema’ din moment ce lămurirea e tocmai falsa promisiune că alesul rezolvă? Că trebuie decis să iei partea. Că poți afirma un concept fără să recunoști necesitatea și inevitabilitatea celorlalte? Subliniat celorlalte pentru că opusul unui concept nu este o altă ‘entitate concretă’. Opusul, negația este universul tuturor celorlalte concepte exceptând conceptul pe care-l afirmăm.
Aici este prezentă ultima operație pe mulțimi: complementaritatea.
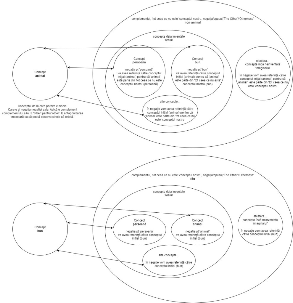
E mai ușor de înțeles ce e în spatele ideii de opus când luăm exemplu un concept care nu are un ‘opus explicit’, care nu are propriul nume. De exemplu conceptul ‘animal’. Opusul pentru ‘animal’ nu are un nume explicit, de aceea ‘non-animal’ (opusul) e ușor de înțeles că se referă la ‘tot ceea ce nu este’ animal. Acum ne putem întreba dacă nu asta se întâmplă și în cazul conceptelor care au ‘opus explicit’. De exemplu conceptul ‘bun’. Opusul pentru ‘bun’ este ‘rău’. Dar ‘rău’ e doar un alias/nume pentru ‘non-bun’. ‘Rău’ este ‘tot ceea ce nu este’ bun. Toate ideile, conceptele care nu sunt conceptul ‘bun’. De observat că aceeași analiză se poate face dacă pleci inițial de la conceptul de ‘rău’ în loc de ‘bun’.
Sau alt mod de a vedea opusul ca ‘tot ceea ce nu este’ un anumit concept, este prin a urmări în revers modul cum se formează limbajul. Dacă limbajul se lărgește prin necesitatea numirii unor nuanțe noi, atunci noua nuanță este de fapt un ‘asta nu’ relativ la grupul de concepte din care derivă. Avem nevoie de noul concept (o nouă nuanță) pentru că toate conceptele disponibile NU sunt ceea ce dorim să articulăm. Conceptul nou este un ‘asta nu’ față de conceptele din care derivă, care îl fac necesar. Conceptele apropiate sunt la rândul lor un ‘asta nu’ față de conceptele lor apropiate. Și astfel conceptul nostru nou, simultan împărtășește cu toate conceptele dar este și un ‘asta nu’ față de toate conceptele.
E interesant că de la oricare dualitate, putem sări din nuanță în nuanță, adică din concept în concept și putem explora tot universul limbajului, implicit al cunoașterii. Sau altfel spus limbajul, modul cum gândim, e construit prin continua conceptualizare a particularului. Continua inventare de nume noi pentru nuanțele noi pe care le observăm.
Atunci când într-un dialog (cu sine sau altcineva) realizăm că este necesară o nouă nuanță, inventăm un nume nou (un nou concept). Îl inventăm dacă nu este deja inventat, caz în care îl cautăm. Îl căutăm și îl găsim, dar chiar și atunci îl inventăm pentru că îl interpretăm, din moment ce 1. nu e demarcat nicăieri în mod precis și exhaustiv și 2. nu facem noi înșine efortul cercetării în profunzime a nuanței/conceptului (de necondamnat). Imaginăm o demarcație prin relativizare față de toate celelalte concepte. Prin cum se deosebește de acestea. Nuanța nouă este așa numita diferență. Particularul. Iar conceptul de bază (cuvântul care ne frustrează că este foarte apropiat dar nu tocmai potrivit, care nu este destul de precis să surprindă nuanța dorită) este rădăcina care justifică invenția (introducerea, numirea) noului concept. Acest cuvânt de bază devine un universal. Devine intersecția, partea comună din care vor deriva alte nuanțe care vor fi ‘la fel dar diferite’. Care vor avea un comun dar vor avea și diferență. Care vor afirma și universalul și particularul. Care devin comun la rândul lor pentru că din nuanță se naște altă nuanță. Particularul devine comun, abstract, universal, bază, fundament care naște alte particulare. Iar ‘comunul ultim’ sau ‘comunul original/inițial’ nici nu contează pentru că aceleași nuanțe/concepte (adică același limbaj) se poate naște plecând de la oricare altă nuanță/concept ca bază. Devine astfel imposibilă o istorie a conceptelor pentru că orice nuanță poate servi ca fiind conceptul de bază din care să derive toate celelalte nuanțe. Din nou se ivește dilema determinării originii. Sau mai degrabă de data aceasta a lipsei de importanță a originii. Nu mai contează atât de mult originea limbajului/conceptualizării când orice concept poate servi ca origine. Care semantic, ‘în spirit’, ar reprezenta o ‘lovitură’ originii dar simultan face din nou frecție abstractului și universalului pentru că structural privilegiază ‘rolul’ în detrimentul ‘ocupantului’. Adică rolul/forma/universalul în detrimentul ocupantului/individului/particularului.
Imediat ce ai o nuanță nouă, un concept nou, opusul său există ‘de la sine’ prin operația de complementaritate. Complementaritatea fiind cea de-a patra operație pe mulțimi.
Opusul, complementul este ‘tot ceea ce nu este conceptul nostru’ (vezi definiția complementului). Acest ‘tot ceea ce nu este’, e un imaginar infinit. Infinit pentru că acest ‘tot ceea ce nu este’ deja include toate nuanțele care vor fi inventate vreodată. Conceptul nostru nou, are cu sine un opus care deja are referințe către toate conceptele imaginate și încă neimaginate. Sau reale (deja imaginate) și imaginare (încă neimaginate). Opusul (‘tot ceea ce nu este’) reprezintă un nesfârșit etcetera (deoarece include/se referă la tot ceea ce va fi posibil de menționat vreodată). Este o realizare care te dă puțin peste cap. Orice aparține de viitor (concepte încă neinventate) este deja antagonizat cu orice este deja prezent (deja inventat). Pentru că orice concept nou inventat va fi automat deja prezent în complementul tuturor conceptelor existente. În opusul, negația fiecărui concept.
Deci opusul, negația, complementul noului nostru concept sunt toate conceptele existente și viitoare. Cu excepția ‘sinelui’, a conceptului în speță. Cu excepția ‘momentului unic’ pe care conceptul nou îl reprezintă. Conceptele deja existente le poți interpreta ca fiind trecutul, conceptele încă neimaginate viitorul iar ‘conceptul nou’ (tocmai inventat/definit) ar fi prezentul. Prezentul este momentul conceptualizării, momentul care observă, care delimitează, identifică, numește, face istorie.
Ajuns în acest punct cu reflecția, găsesc dificil să discern dacă mă confrunt cu înțelegere sau pură imaginație. Dar apoi.. care-i diferența? Rezum interjecția la a constata că reflecția asupra limbajului îți cam răscolește fundamentele.
Operația de complementaritate. Complementaritatea este punctul (momentul) unde se stabilește o recursivitate prin auto-referință. Opusul unui concept include o referință către orice alt concept (existent sau încă inexistent, adică deja imaginat sau încă neimaginat, adică real sau imaginar). Iar orice alt concept (imaginat sau încă neimaginat) deja are la rându-i în opusul său conceptul de la care am pornit.
Observație: deoarece orice concept se regăsește în negația celorlalte concepte ai putea spune că avem de-a face doar cu negații din moment ce orice concept poate fi interpretat ca ‘negația negației sale’.
Reiau: orice concept are în opusul său referințe către toate celelalte concepte. La rândul lor fiecare din toate aceste concepte au deja în opusul lor referință către conceptul de la care pornim. De unde conceptul de la care am pornit devine negația negației.
Opusul (care include auto-referința), complementul, e ceea ce este descris în filozofie și literatură ca ‘The Other’ sau ‘Otherness’. Dar opusul (otherness) nu e tocmai un ‘complement adevărat’ pentru că ascunde referințe către opusul opusului (conceptul original). Cu alte cuvinte, sinele și other nu pot fi separați ‘complet’ pentru că sinele e ‘other’ pentru ‘other’. E negația negației. Complement complementului său. E antagonizarea necesară ca să poată observa sinele că există.
‘În lumina’ a ce am înțeles despre negație/opus:
– că negația se referă la toate celelalte concepte
– că negația ‘se întoarce’ către conceptul original prin faptul că originalul, conceptul de la care pornim, e prezent în negația conceptelor care îi sunt negație, reiau întrebarea: cum mai poți afirma/privilegia un concept când negația lui implică deprivilegierea/desconsiderarea tuturor celorlalte concepte dar și deprivilegierea/desconsiderarea conceptului în sine (din moment ce e prezent în negația conceptelor negate)?
Afirmarea absolută (completă, deplină, totală) e anularea absolută. Ce există numai el, e în crepusculul unde nu-l mai observă nimeni.
Și imaginea cât cele 1000 de cuvinte (pentru zoom, click dreapta pe imagine și selectați să fie deschisă imaginea într-o filă nouă):

Cum se leagă povestea complementarității de Derrida? Deconstrucția când se ‘poziționează împotriva’ dualităților, binarelor, nu susține că sunt una (‘complet la fel’). Deconstrucția atrage atenția asupra la diametral opus. La complet opus, total opus. Are problemă cu partea de diametral, complet, total nu de opus per se. Provoacă la reflecție asupra definirii conceptului de opus. Anume că e o absolutizare să crezi în totalitatea separării. În exteriorizare. În complementaritate. În lipsa comunului. Diferența este o operație care implică recunoașterea că există un comun. Care da, este dat la o parte (sustras, ascuns) dar există. Comunul reprezentând abstractul, universalul și absolutul. Deconstrucția practic afirmă universalul și absolutul. Dar îl sustrage, îl deprivilegiază, îl ascunde. Totuși noi ajungem să observăm cum îl ascunde și-l scoatem la iveală. Găsim deconstrucția vinovată de păcatul pe care-l condamnă. Și tocmai acesta e momentul succesului deconstrucției: practicarea scoaterii la iveală a universalului și absolutului. Chiar și din particular. Chiar și din deconstrucție. Chiar și din diferență. Și mai ales din ce este comun.
Care e semnificația acestei discuții despre semnificații?
Asta e în cele din urmă treaba fiecăruia dar un exemplu ar putea fi că învârtitul în jurul cozii și relativismul nu e născocirea postmodernismului, științei sau diavolului. Dacă e ceva, atunci e și născocirea postmodernismului, științei și diavolului pentru că relativismul e deja dintotdeauna prezent în conceptualizare. De relativism se fac vinovați și știința și postmodernismul și diavolul și religia și Dumnezeu.
Sau din moment ce negația este o mulțime de concepte și din moment ce orice concept este și negație (negația negației), am putea să observăm cum orice concept este de fapt o mulțime de concepte.
De exemplu această mulțime este vizibilă când descriem orice obiect/fenomen sub forma unei mulțimi de atribute. Orice concept este o mulțime de alte concepte. Inclusiv ca indivizi ne conceptualizăm în acest mod. Enumerăm o mulțime de proprietăți/atribute și considerăm că asta suntem. Atributele identifică/determină/definesc.
Dar atributele au fost însele identificate/definite/determinate pe baza unor observații făcute pe mulțimi de indivizi. Deci indivizii determină atributele de la care am pornit că definesc indivizii. Oul sau găina?
Indivizii sunt determinați de atribute pe care le determină. Poftim recursivitate, autoreferință și relativism.
Alege altă mulțime de indivizii și aceleași atributele își schimbă limitele și semnificațiile.
Argumentarea pe baza unui eșantion (unde se include și empiricul), poate fi criticată pentru că discriminează ce exclude eșantionul și pentru că nu ia în considerare totul. Critica va fi că eșantionul e absolutizat, privilegiat ca esență reprezentativă pentru ‘empiricul întreg’, pentru ‘adevăratul empiric’, pentru ‘empiricul real’, pentru ‘realitatea empirică’, pentru ‘realitate’.
De cealaltă parte, argumentarea care ar lua în considerare totul, e din capul locului o absolutizare și o imposibilitate. Pentru că e lesne de înțeles că nu ne este accesibil totul.
Deci să extrapolezi e rău pentru că idealizezi și absolutizezi eșantionul. Să nu extrapolezi e tot rău pentru că e o idealizare și absolutizare să pretinzi posibilitatea accesului la tot.
Deci nu e ‘unde dai și unde crapă’ ci ‘unde dai, tot crapă’.
Atributele nu sunt valori absolute ci ascund în spate un calcul efectuat pe o mulțime de indivizi. Atributul, proprietatea, este o observație, o generalizare, un comun, ceva ce se repetă în fiecare individ din mulțime. Deci atributele, proprietățile ascund în spate niște ‘eșantioane empirice’.
Atributele, proprietățile sunt universaluri. Universaluri definite pe baza particularelor de la care am pornit (mulțimii/eșantionului empiric de indivizi). Dacă indivizii încep să varieze într-un mod diferit, universalul își schimbă semnificația. Indivizii își pierd (modifică) identitatea.
De exemplu un atribut (un universal) poate să fie o medie efectuată pe o colecție de ‘exemple observate în natură’. Exemplul veșnic la îndemână e conceptul de ‘normal’. Atributul (universalul) ‘normal’ e o medie bazată pe un eșantion din totalitatea indivizilor. Adică pe o mulțime din universul tuturor indivizilor. De obicei acest eșantion sunt indivizii care există în prezent, eventual în trecutul recent. Eșantionul în sine devine o problemă pentru că prezentul și trecutul recent variază. Sunt relative.
Odată obținut un rezultat pe eșantion pentru ‘normal’, indivizilor le atribuim un nou atribut: devierea de la normal. Și întâlnim referința circulară: universalul nostru, ‘normalul’ este bazat pe o medie a indivizilor care există. Atributul ‘normal’ odată determinat, caracterizează acum acei indivizi care există. Universalul ‘normal’ trebuie acum recalculat pentru a lua în considerare schimbările pe care le determină în indivizi tocmai prezența acestui nou atribut. Evident orice recalculare a normalului produce altă schimbare în indivizi și tot așa.
În sensul mai larg ne confruntăm cu problema determinării de universaluri pe bază empirică. Pe bază de ‘exemple existente deja în natură’, nu pe o ‘referință obiectivă’. Exemplele existente deja în natură reprezintă prejudecată (bias). Nu vor fi o reprezentare adecvată pentru ‘totalul adevărat’. Partea nu poate reprezenta întregul. ‘Universalul adevărat’ mereu îți va scăpa: de ce eșantionul universalului să fie bazat doar pe x indivizi? De ce doar dintr-o clasă socială? De ce să reprezinte doar o cultură? De ce să reprezinte doar ultimii 100 de ani? De ce să nu reprezinte toți indivizii din toate locurile și din toate timpurile (asta ar fi referința, universalul așa cum trebuie (proper)). Mai mult de atât, universalul ‘normal’ îl considerăm în contextul unui alt universal: ‘uman’. Care la rându-i e problematic: de exemplu unde e delimitarea în timp pentru uman? Când definești uman, ce perioadă de timp ai în vedere? Incluzi în determinarea universalului ‘uman’ ultimii 100 de ani, 1000? 6000? 200000 de ani? De ce să te oprești la 200000? De ce să nu incluzi și formele mai primitive care ne-au făcut posibili? Nu sunt ele constituent la fel de important pentru ‘uman’? De ce nu și particulele elementare?
Universalul se mănâncă pe sine pentru că totdeauna există un eșantion mai mare.
Un alt moment de reflecție e în jurul la cât de mult operează limbajul cu mulțimi și operații pe mulțimi. De unde veșnica preocupare filozofică pentru categorii. Dacă limbajul este atât de îmbârligat cu operații pe mulțimi atunci e de așteptat să fie îmbârligat și cu problemele mulțimilor. Cu alte cuvinte Godel și paradoxul lui Russell sunt cât se poate de relevanți în ce privește limbajul și conceptualizarea.
Și dacă tot am adus vorba, o altă tangentă interesantă: parte din Godel, Russell’s paradox, halting problem, care și Derrida observă la nivel de limbaj (conceptualizare) e problema originii care nu poate fi fixată. A lipsei ‘referinței din urmă’ care să reprezinte fundamentul, capătul. A lipsei ‘accesului la sursă’. Acces care printre nenumărate altele, ridică probleme și în jurul noțiunii de aleator (random).
Pentru că fără ‘acces la semantica sursei’ nu poți interpreta sintaxa (structura) randomului.
În funcție de semantica sursei, random poate fi cel mai puțin repetabil eveniment posibil. Sau random poate fi cel mai repetabil eveniment. Mai încărcat filozofic: dezordinea poate fi dogma și regula sau ordinea poate fi dogma și regula.
De unde imposibilitatea de a confirma empiric, experimental dacă randomul în univers e ‘cu adevărat’ random. ‘Cu adevărat random’ ar implica evaluarea din afara fizicului (metafizic). Ar implica să ai access la semantica sursei (intenției, gândului lui Dumnezeu) și să te situezi la sfârșitul istoriei, în afara spațiului și timpului unde desfășurarea informației e încheiată iar tu acum, având semantica sursei și datele complete, poți efectua meta-analiza pentru a stabili cât de random a fost randomul. Evident în momentul următor te vei întreba cât de random e ca tu să fii acolo făcând asta. Globalul se mănâncă pe sine. E victimă idealismului pentru că nu te poți opri din întrebat cu privire la globalul ideal. Cu privire la unde se oprește globalul – care e cel mai mare, ultim, decisiv, cu autoritate, suprem, definitoriu global?
La fel cum arbitrară e limita preciziei în interior, în micro (inwards), la fel de arbitrară e o limită globalului, în macro (outwards). Precizii până la urmă sunt ambele. Una fuge de 0 alta către 0.
‘Semnificații concrete’ găsim și în domeniul inteligenței artificiale. Oferim date de test (‘date empirice din realitatea noastră’, un eșantion, ‘exemple care există deja în natură’) pentru ca IA să-și creeze ‘propriul model’, propria definiție, propriul universal pentru ‘uman’ de exemplu.
Problema persistă: datele de test sunt deja afirmarea arbitrară a unui universal.
Cum am menționat, odată că nu ai toate datele indivizilor din toate timpurile dar nici din ceea ce ai nu dai tot (din considerente de precizie suficientă/eficiență) ci hotărăști arbitrar un ‘set reprezentativ’. Setul reprezentativ e deja ceva ce noi hotărâm ca reprezentativ pentru un universal. Setul reprezentativ e un ‘universal inițial’. O mulțime pe care noi o hotărâm, iar pentru IA reprezintă universul. Noi cu datele de test suntem apriori pentru IA. Empiricul pentru IA. Datele de test sunt așa-zisele ‘exemple existente deja în natură’.
Odată determinat un ‘nou/superior’ universal pentru ‘normal’ de către AI, indivizii din datele de test vor căpăta acum semnificații relativ la acest nou ‘normal mai universal’. Asta poate determina consecințe practice pentru acei indivizi din ‘realitatea noastră’. Pe baza calcului efectuat de IA, indivizii din datele de test, din ‘realitatea noastră’ capătă acum atribute noi, categorii noi.
Odată ce indivizii din datele de test au fost alterați/influențați/modificați de rezultat, luați din nou în calcul ca date de test, ei ar constitui un universal diferit față de data trecută. Rezultatul inițial ar fi diferit de a doua execuție.
Cum ar trebui întreruptă această recursivitate? Sau poate doamne ferește, tocmai asta nu ar trebui vreodată să întrerupem?
Poți spune vreodată că vreo precizie (un eșantion) e suficientă pentru totdeauna în toate timpurile? Poți pur și simplu să oprești ciclul și să ignori că un universal alterează membrii (particularele) pe baza cărora este determinat? Că un algoritm bazat pe datele mele mă schimbă și asta schimbă algoritmul? Că eu și algoritmul suntem la fel dar diferiți?
Unde/când se oprește recalcularea normalității umanității? Unde/când se oprește recalcularea umanității?
Din aceste întrebări referitoare la unde trasezi limita se nasc alte întrebări. De exemplu când am menționat despre dificultatea în a trasa limita a ceea ce participă în definirea umanului și am ajuns la forme primitive de viață, apoi la particule elementare, este prezentă de fapt tema dihotomiei minte/corp sau corp/mediu. Poți defini/universaliza umanul doar prin furnizarea de date cu privire la oameni fără să furnizezi date despre mediul în care aceștia există? Mediu pe care îl definim și care ne definește? Și unde te oprești cu definirea mediului? E un eșantion reprezentativ suficient? Sau definirea cu acuratețe a mediului implică datele empirice pentru tot mediul? Inclusiv cel din trecut la care nu mai avem acces? Sau tocmai pentru că eșantionul nu e suficient și tot mediul inaccesibil, dorim ecuația lui Dumnezeu (theory of everything). Abstracția care ne-ar permite să nu avem nevoie nici de eșantion, nici de acces la tot. Care e altă gaură de iepure pentru că inclusiv cu ecuația sub peniță, nu controlezi variabilele care trec prin ea. Printre care variabilele alea random. Dar să lăsăm zilei necazul ei.
Tema universalului și particularului e cât se poate de deschisă și încă nu se zărește vreo posibilitate de închidere.
Citind pe Derrida făcând critica lui Rousseau, remarc cum amenințarea pe care o reprezintă scrisul pentru Rousseau e comparabilă cu amenințarea pe care o percepem noi în privința IA: ambele sunt complice în depășirea limitelor ‘naturale și normale’. Pericolul scrisului fiind forma de ‘extindere a memoriei’ dincolo de ce e ‘natural memoriei omului’. Pericolul IA e altă formă de ‘extindere a capacității’ dincolo de ce e ‘natural și normal omului’.
Alt păcat care scrisul aduce cu sine e lipsa comuniunii și părtășiei între oameni. Comuniune care este naturală vorbitului. Aceeași critică o auzim referitor la tehnologie și social media. Și nu că n-ar fi și adevăr în asta dar să pretindem că putem anticipa definitiv traiectoria către o categorie ultimă de bine sau rău e doar amăgire.
Și de ce să ne oprim aici când totdeauna putem găsi un universal mai mare? Nu de fapt tehnologia în general e acceași formă? Pericolul ‘depășirii naturalului și normalului’? Nu și țăranul când gândește calul îmblânzit sau plugul face tehnologie? Mai mult, nu e cunoașterea în sine acceași formă? Nu e tocmai gânditul ceea ce totdeauna rezultă în noi moduri de denaturare a ‘naturalului și normalului’? Nu gânditul și cunoașterea născocesc mereu cum să controleze și să domine naturalul și normalul? Sau poate nu e nimic mai natural și normal ca gânditul?
Dacă postmodernismului credem că se datorează scoaterea la suprafață a temei universalului și particularului, a instabilității dualităților și relativității sensului, atunci pot spune împăcat: slăvit fie numele postmodernismului. Să ne amintim mereu că ne izbăvește de noi înșine.
Câteva exemple de ironii, ipocrizii, dialectică, deconstrucție, dezbateri, discursuri, dileme, dualității, binare, diseminări, ideologii, ‘șerpi care își mănâncă propria coadă’, ‘back and forth’, ‘imposibilității de lămurire’, incertitudini, sau orice alt termen vă vine în minte:
Există umor în lozinca ‘stânga se mănâncă pe sine’ pentru că surprinde modul ironic în care stânga lunecă la rându-i în universalul și identitarianismul pe care îl condamnă.
Dar la fel de copioși sunt cei care se amuză și nu văd ironia când universalul în care se află e mereu înghițit de un universal mai mare.
Ironie abundentă e și când enunțăm că ‘orice este contextual’. Că orice idee/concept/lucru/obiect/fenomen este definit(ă) de context. Deși enunțăm propoziția, ceva rămâne nespus. De exemplu rămâne nespus dacă de fapt vrem sau nu vrem ca orice să fie definit de context. E enunțul ‘orice e contextual’ un reproș sau o aprobare?
Pentru că dacă e un reproș, dacă nu vrei să existe definire dată de context, înseamnă că vrei obiectul să fie absolut. Vrei existență prin sine în afara oricărui context. Vrei ca obiectul să aibă identitate prin sine. Proprie.
Dacă e o aprobare, că vrei să existe definire de context, atunci justifici contextul. Adică exteriorul, abstractul, universalul, idealul, absolutul, perfecționismul, autoritatea, instituția etc.
Deci ‘orice este contextual’. Bine, bine.. dar e de bine?
Sau să iau din însăși ceea ce s-ar putea pretinde o concluzie a acestui eseu: totul e aproximație, semnificație. Bine, bine.. dar e de bine? Înseamnă asta că ar trebui să ne oprim din a aproxima/semnifica sau să acceptăm violența care însoțește orice nouă aproximare/semnificație?
Se poate face argumentul că pasibili de credință în conspirații sunt cu precădere cei care cred în universal și posibilitatea totalizării (posibilitatea controlului a tot). Credința în Dumnezeu (totalizarea supremă) fiind un exemplu. ‘Cabalul din spate’ (diavolul/agenții lui?) capabil să controleze totul fiind alt exemplu.
Dar se poate inversa sensul din perspectiva că e incert care e conspirația mai mare: să crezi în conspirații sau cert că nu există conspirații?
În sensul că dacă deschiderea spre idea de totalizare facilitează credința în conspirații, atunci negarea categorică a posibilității conspirațiilor e tocmai acea idee totalizatoare. Pentru că tot totalizator e să crezi 100% în inexistență. Certitudinea cu privire la lipsa posibilității conspirațiilor e o formă de totalizare care tocmai am spus că formează mintea să creadă în conspirații. Să menții coerența în incertitudine e treabă serioasă.
Sau ideea de teză/antiteză/sinteză. De ce sinteza (esența) la urmă? De ce înaintare spre adevăr? De ce nu invers: sinteză/teză/antiteză? Adevărul de fapt lăsat în urmă? De ce nu sinteza (esența) la început, primordială și de acolo totul devine o continuă descompunere? Sau dacă vrei o continuă derivare? Emanare de detalii, particular, nuanțe și diferențe? Entropie, haos și confuzie? De ce pozitivismul înaintării spre sinteză, capăt, parusie și mesianism când poți interpreta invers. Ca negativism: denaturarea originii. A căderii în păcat.
Sinteza care tot duce înainte spre rezolvare nu e același lucru cu a descoperi rețeta sau adevărul de la început? Nu ambele sunt în cele din urmă despre descoperirea adevărului? Care mai precis e despre eliminarea frustrării cu instabilitatea sensului? Cu dorința de fixare a sensului? Despre justificarea obiectivității? A impunerii obiectivității?
Sau alte ironii care pot fi scoase la suprafață sunt în tensiunea temei ‘vărguței la copii’. Argumentul suprem: „domle’ eu nu mi-am bătut copiii niciodată”. Păi stai puțin, să folosești argumentul propriului exemplu ca standard ideal pentru toți nu e păcatul suprem al generalizării și universalizării? Nu e tocmai acel tip de idealism care poate fi impus tocmai, doar prin violență?
Nu e ironie cum cei mai înverșunați împotriva autorității slăvesc autoritatea protecției copilului iar poveștile de groază nu se opresc ci doar capătă (ce să vezi..) altă formă? De la forma abuzului fizic și emoțional la o formă mai pură: pur emoțională? Nu e ironic cum e nevoie să absolutizezi pentru a disloca absolutul? Ce inversiune și câtă ironie.
Dar există speranță. Chiar și cei care păcătuiesc cu vărguța pot să slăvească idealul: credința în ‘Vărguța Adevărată’ (aia exact cum trebuie, cât trebuie, când trebuie).
Iar dacă tot suntem în preajma familiei: subiectul port-armă.
Teza: port-arma e uniformizarea, egalizarea, echilibrarea imbalanței de forțe între cei mai înzestrați de natură cu testosteron și resturile. Care sună bine până să ajungi antiteza care implică să incluzi și mulțimea celor care ar trebui să rămână excluși: copiii, cei cu tulburări psihice etc.
Sinteză: Deci anti-port-armă e bun. Până să ți se întoarcă din nou în față antiteza că nu permiți sexului feminin egalizarea de forță. Sau nevinovaților să se apere.
Noua sinteză atunci: nici una nici alta nu-s ideale. Atunci mai multă poliție. Altă gaură cu viermi zic alții și iar e dimineață (iar de la început, teză).
Sau critica din partea conservatoare: ne permitem detaliile liberare doar în vremuri bune. Vremurile grele ne întorc la valorile conservatoare.
Replica: Întocmai. Dacă în vremuri bune nu intrăm în nuanțe și detalii, atunci când? Tocmai că vremurile bune sunt momentul potrivit pentru critică și detalii.
Inversarea următoare: problemele globale nu sunt tocmai vestea bună pentru că supraviețuim atât de bine încât să ne permitem astfel de probleme (globale)? De exemplu nu faptul că ne plângem de geriatrismul politic confirmă că ne descurcăm foarte bine cu supraviețuirea?
Replica: Întocmai. Culmea, supraviețuirea ne amenință supraviețuirea. Supraviețuirea e și nu e totul. Instabilă și supraviețuirea asta. Tot undeva între psihopatia afirmării și nevroza îndoielii.
Nu e ironic cum devii secular pentru că vrei să nu te identifici cu ipocrizia și contradicția din ideologie? Și imediat te trezești în contradicția că ai ambiția de a te pretinde referință în afara contextului? Un standard pe care îl vei dovedi posibil și demn de urmat? Un Isus secular? Nu fiind în exterior e afirmația că nu te murdărești cu aceleași ideologii ca în interior? Că tu ai identitate prin sine, posibilă să existe independentă de contextul cu care interacționează?
Ca și în cazul capitalismului, se poate face ușor argumentul că e nevoie doar de timp, adică de desfășurare, până s-o găsești pe Maria că poartă și pălăria secularistă. Că doar n-o fi având secularismul ingredient special ca să fie dogmă demnă de sfârșitul istoriei.
Cum să mă mai consider secular? Cum să nu mă consider secular? Sunt și secular.
Ironie și ipocrizie e și cum critic abstractul și universalul utilizând limbajul, încununarea abstractului. Și ironia continuă pentru că tocmai astfel își face loc până și ipocrizia în lumea binelui.
Aportul formalizării se dovedește în cele din urmă a fi empiricul pe baza căruia să tragem concluzia că nici o formalizare nu e suficientă. În sensul că vom avea atât de multe repetiții eșuate ale încercării de formalizare a tot încât repetițiile devin ‘dovezile empirice’, ‘exemplele repetate din natură’ care formează argumentul pentru futilitatea încercării de formalizare. Negarea formalizării fiind simetric de futilă, însăși necesitând formalizare. Rămânem deci în limbo, în purgatoriul incertitudinii care ne e casa, raiul și infernul. În care urăsc și mă bucur că sunt deși mereu lipsesc. Cică nihilismul nu e o poziție legitimă. Nu doar legitimă, binevenită. Un aparent răgaz de la iluzia că mă opresc din fuga după identitate și universal.
Sper în final să apreciați ironia și gluma. În general și concretul ce urmează. Conținut nou în forme reciclate.
Ați auzit că modalitatea de a arata respect între filozofi nu este prin a evidenția acordul ci prin a indica diferențele. Adică prin a prezenta fiecare universalul particular.
Universalul e trasul de ureche al particularului pentru păstrarea ordinii în general. Particularul e șutul în fund universalului să nu uite mersul concret.
Și pe gustul celor care apreciază sensul doar în scris:
Un individ și un general intră într-un bar.
Generalul: Dumnezeu este Ordine.
Individul: Eu cred Diferit.
Comentarii recente